3月2日,复旦大学全面开启了研究生课程网上教学。除体育、实习实践实验及其他不适合网上教学的课程外,全校1310门研究生课程全部移至“云”端,1392名授课教师与8700多名研究生冲破时空的阻隔,相聚“云”端在线开展教学和学习活动。
一场未及演习即推进的实战
疫情带来研究生教学方式的重大变革,无论对师生和还是管理人员来说,大规模开展研究生网络课程都是一场未及演习即推进的实战。
2月14日,根据学校的整体部署安排,研究生院经过反复沟通和细致论证,形成并下发了2020年春季学期的研究生教育教学工作调整方案。在此后的短短一个星期内,各院系按照学校教学教务活动安排,及时完成了疫情防控期间研究生课程教学实施方案的制订和备案工作。
这套“实施方案”不仅陈述了疫情防控期间课程安排进行调整的基本原则,也记载了2020年春季学期已排课程的具体调整情况。方案有两个预设目标:一是确保迁移到“云”端的课程适合开展网上教学,所有网上教学的课程都能平稳顺利开展教学活动;二是化压力为动力,利用大规模网络教学的机会探索研究生课程教学改革的方向。
为实现上述目标,研究生授课教师在课前、课中、课后3大环节均做足了功课,付出了大量的时间精力。
2月10日起,在学校教师教学发展中心的组织下,学校分2批开展了在线教学培训工作,帮助任课教师熟悉超星学习通、PPT录屏等技术方法。为了上好“网课”,老师们在微信群里互相探讨课件制作的技术和方法,无私分享课件制作的心得。除了教学内容,老师们还需要额外做好技术准备:一段5分钟的教学视频,可能录制了不止3遍;一页不到100字的PPT,可能需要躲进深夜避开人声才能安心录制;一个40Mb的课件,可能传了好几次才顺利发布到eLearning平台。
所有的努力和付出,都是为了同学们能够获得高质量的课件或网络教学资料,为了使同学们能从网络课程获得最大程度的知识和能力提升。

任课老师变身敬业“主播”
在课表规定的授课时间,任课教师变身敬业“主播”全程在线,教学方式精彩纷呈。
作为面向全校研究生的学位公共课,本学期的《中国特色社会主义理论与实践研究》共开设22个教学班,共有14位老师参与授课,选课总人数2374人。在网络教学阶段,各个教学班使用同一套教学视频,马克思主义学院院长李冉教授、副院长吴海江教授等知名教授均加入授课,在“云”端与学生相见。按照课表时间,任课教师们纷纷上线,和同学们就教学视频中的主题开展讨论、答疑。


马克思主义学院李冉老师的《中国特色社会主义理论与实践研究》课程视频


马克思主义学院张济琳老师组织《中国特色社会主义理论与实践研究》课程在线研讨

信息科学与工程学院他得安老师在线讲授《硬组织超声诊断原理及应用》课程

中国历史地理研究所安介生老师在线讲授《中国历史民族地理》课程

高等教育研究所牛新春老师在线讲授《教育统计学及软件应用》课程


生命科学学院卢宝荣老师在《科研方法与科学论文写作》课堂上组织在线讨论
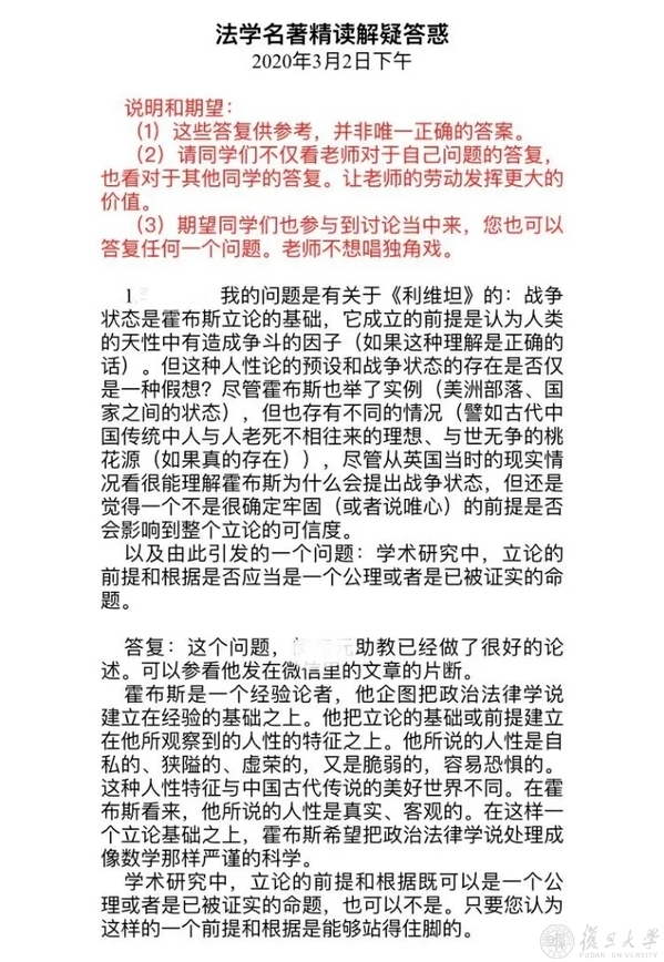
网络课程授课结束,授课教师仍不忘及时“解惑”,不少老师还对课堂研讨中的主题作出详细的回应。法学院侯健老师在《法学名著精读》课上,对同学们课堂讨论中的“谢谢”,极为明确地提示“不要客气话”。课程结束后,侯健提供了一份word版《法学名著精读解疑答惑》,对课堂讨论中的问题一一作出了书面回复。

课程联络人化身“全能助手”
为了保障研究生课程网络教学工作的平稳顺利开展,各院系提前谋划、主动作为,纷纷在主页公布了2020年春季学期研究生课程网络教学的具体安排,每个学院都有一支研究生组成的“课程联络人”队伍活跃在网络教学过程中。
这些“课程联络人”集信息员、技术员、助教、行政助理等多种角色于一身,是网络教学过程中的“全能助手”:他们是课程群“入口”的守护人,会确保已选课学生一个不漏;他们是网络教学课堂秩序的服务者,点名签到打卡提醒一丝不苟、样样在行;他们还可以是课程助教,教学资料分发、互动答疑、课堂纪律、小测试批改都可以参与。
有了他们的协助,任课教师就可以更专注于教学,学生也可以及时充分获得网络课程相关信息。

国际文化交流学院课程联络人陈美芳在工作中

生命科学学院课程联络人易小璇在工作中

中国历史地理研究所课程联络人陶正桐在工作中
研究生教学教育综合改革的“催化剂”和“加速器”
为了确保研究生网络课程的平稳有序进行,在学校整体安排部署下,研究生院联合学校相关部门、各院系,和全校师生一起做了这些努力:
在开课前完成了师生网络教学条件排查工作,通过学校信息办的支持,为4523名研究生升级网络带宽或提供流量补贴;组织师生参加学校教师教学发展中心举办的网络教学技术培训和经验分享活动,全校3000多名教师获得了网络教学的培训或技术支持,73名选课联络人和同学们分享了常用教学平台的使用方法。
组织选课联络人在2月19日起的3个选课周内持续开展工作,收集、解答研究生选课过程中遇到的各种问题,编写《2020春季学期研究生选课FAQ》供研究生参考;完成1310门研究生课程的网络教学平台、课程联络人等课程教学安排的信息公开。
制订发布了《2020年春季学期防控疫情期间研究生网络课程基本要求》,编写《2020年春季学期研究生课程排课信息确认工作FAQ(院系版)》供教务管理人员参考,编写《复旦大学2020年春季学期研究生课程网络教学FAQ(任课教师版)》供任课教师参考,督促院系落实执行《复旦大学网上教学建设与管理办法(试行)》。
督促院系组织研究生课程网络教学监督管理委员会,持续组织开展网络教学在线巡查工作,研究生院相关老师也累计完成74门研究生课程的在线巡查,占本学期全部网络教学课程总数的5.65%。
根据学校团委于3月初开展的网络教学问卷调研,超过半数的任课教师、上课学生认为网络教学有发展潜力。开课至今4周的教学实践表明,网络教学在提供标准化教学内容、克服时空阻隔、灵活多次回放观看等方面具有优势,在平行班教学、跨校区选课、自主深度学习等方面值得继续深入探索,更能体现研究生在指导下自主学习和独立探索的教学目标。
疫情不期而至,全校师生未经演习即投身到战“疫”之中,研究生网络课程也从无到有,应运而生,成为这场战“疫”的重要组成部分。研究生网络课程将从短期的应急之举,向今后的常态化推进,促使学校紧密结合研究生教育改革的重点任务,将短期应急举措和长期改革思路结合起来,将疫情阶段的网上教学建设的实践作为推动研究生教学改革的“催化剂”和“加速器”。
今后,学校将充分利用不断进步的信息技术,推动研究生网上教学向纵深发展,更好地服务于提高研究生培养质量这个根本目标。通过总结和推广疫情期间网上教学的方法、经验和特色,推动传统教学方式与网上教学方式的融合创新,建成一批高质量的网络共享课程,深化研究生教学教育的综合改革。